社科网首页|论坛|人文社区|客户端|官方微博|报刊投稿|邮箱 中国社会科学网
当前位置 >> 首页 >> 正文
俄限制外资进入战略性产业法
来源:2008-12-11 来源:驻俄罗斯大使馆经济商务参赞处 2010年05月23日

2008-12-11 来源:驻俄罗斯大使馆经济商务参赞处

  2008年4月2日、16日,由俄罗斯议会上下两院分别通过和批准, 5月5日,由普京签署了《有关外资进入对国防和国家安全具有战略性意义行业程序》的联邦法,这是普京在其卸任前的几项重要举措之一。当天,普京还签署了与通过该法有关的另一项联邦法律,要求依该法对《地下资源法》、《侦调法》、《俄罗斯联邦大陆架法》、《股份公司法》、《有限责任公司法》、《俄罗斯联邦外国投资法》、《通讯法》、《保护竞争法》等8个联邦法进行修改。据悉,《俄罗斯联邦行政护法机关法典》和《俄罗斯联邦仲裁程序法典》也将随之修订。该法的实施将产生双重影响,在增加市场透明度的同时提高外国投资准入的门槛。
  国家对外资进入进行管理,是国家主权原则的行使。无论是发达国家还是发展中国家,对一些事关国家安全和国计民生的部门,均禁止和限制外资进入,以维护本国的主权和利益。
  俄罗斯对外资进入涉及国家命脉的行业一直保持相当谨慎的态度,曾实施数条临时法律条例,但一直缺乏统一的立法进行调节,已有的法律并不具有系统性。此次新法律出台,第一次明确列出了外资需要获得特别批准的42个行业名录,使对外资调节有了一个统一的标准。
  近年来,随着国际并购的活跃,特别是中、俄等国企业走出国门积极参与国际投资,美、欧、日各国纷纷出台新规定,提高外国投资限制门槛。2007年3月,美国众议院一致通过了加强国家对外国投资监督的法案,规定一旦外资收购交易被裁定危及美国国家安全,将对相关外国企业处以高达数千万美元的罚款。2007年9月,欧盟委员会公布了保护欧盟能源市场,阻止外国非商业投资的一系列政策文件。文件中规定必须遵守“互惠原则”,根据这一原则,“如果俄罗斯公司希望能自由地向欧洲市场投资,俄罗斯也应该保证欧洲公司享有同等的权利。” 2007年年初,日本产经省明确提出将加强对外资并购日本企业的限制,扩大外资并购上报范围。俄在法律制定过程中参考了美国、西班牙、法国、芬兰等多个国家通行的调节外资参股战略产业的实践经验。
  俄罗斯入世谈判历时13年,现已接近尾声。入世后,俄必须履行承诺,市场对外开放程度将会进一步提高,外资将以多种途径在更广泛的领域进入。在入世对俄经济的影响问题上,俄国内一直存在对立的意见,许多企业有现实的危机感。俄加快新法的出台步伐是适应入世的需要,其指导思想是按照国际惯例尽量符合WTO需要,同时考虑国内产业结构调整需要,尽量符合国家利益。新法律规定的行业和领域已为外资设限,将成为抵御外资冲击俄国内相关行业的市场保护措施之一。

法律基本内容
  此次出台的新法律共包括17个基本条款,涉及法律的目的、对所适用的调节领域和基本概念的界定、限制外资进入的42个战略性行业名录、所涉及的交易类型、提交和由授权机构审察交易的程序规定、对战略性行业检查的程序、违犯法律规定应承担的法律后果等,以下将介绍其主要内容。

1. 对“外资”“控制战略性行业”标准的界定
  该法界定的外资包括外国和国际组织及所属公司的投资。
  同时,法律适用的对国家安全具有战略性意义的部门的外国投资者,不仅包括外资本身,也包括外资公司中的俄方参与者。
  对战略性企业控制的标准为:对联邦级地下资源公司的控股权不得超过5%,对其他部门战略性公司的控股权不得超过25%-50%。
  该法第5款明确规定,以下行为被视为外资控制了战略性行业:
1)外资直接或间接控制公司50%以上有投票权股份,或在经理委员会中占有半数以上的席位。
2)控股人有权任命公司惟一的执行机构和公司经理委员会中50%以上的组成人员。
3)外资直接或间接控制联邦级战略性地下资源区块10%(最低到5%)以上有投票权的股份。
4)控股人有权任命公司惟一的执行机构和公司经理委员会中10%以上的组成人员。
  参与法规制定的俄工业能源部法规司司长塔拉斯金对外资控股曾做进一步阐述,“为防止外资拥有清单中所列公司企业25%以上的股份,从而获得对公司事务的表决权,法案将限制外资在俄战略性企业中控股超过25%的收购行为”。此外外国政府控股的企业将被禁止在俄战略性行业公司中控股,有国有公司参股的外国投资对俄战略性企业的控股权不得高于5%。

2.限制外资进入的战略性行业
  该法第5款明确规定13大类42种经营活动被视为战略性行业,主要包括:国防军工、核原料生产、核反应堆项目的建设运营、用于武器和军事技术生产必须的特种金属和合金的研制生产销售、宇航设施和航空器研究、密码加密设备研究、天然垄断部门的固定线路电信公司、联邦级的地下资源区块开发、水下资源、覆盖俄领土一半区域的广播媒体、发行量较大的报纸和出版公司等。
  据俄罗斯工业能源部的信息,战略性原材料资源将包括铀、金刚石、镍、铌、铂金族金属、钴、铍、锂、原生金(储量在50吨以上)、铜(储量在50万吨以上)等有色和放射性金属、稀有及分散元素矿产;石油(储量在7000万吨以上)、天然气(储量在500亿立方米以上)等可燃性有机矿产。
  按照新法律规定的标准,俄天然气工业公司、卢克石油公司、俄罗斯石油公司、苏尔格特石油天然气公司、鞑靼石油公司、秋明-BP石油公司、阿尔罗斯矿业公司、诺里尔镍业公司等资源开采业巨头,包括电力部门地区电网组织及天然气分配领域的约7000家公司和企业在内的天然垄断主体,三大移动运营商(МТС, Мегафон, Билайн)都将被列入战略性企业,其数量将占所有行业半数以上,产值约占俄国内生产总值的50%-60%。
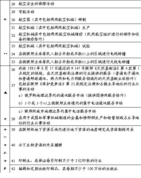
  限制外资进入的战略性行业清单详见附表。

3.外资进入战略性行业的申请批准程序
  鉴于俄罗斯政府许多部门都有权管理国家战略性行业,因此新法律规定应在联邦政府层面确定协调国家统一立场的协商程序,同时对外资的进入和退出实行“一个窗口”原则。
  该法规定,若外资企业希望在按法律规定具有战略意义的相关公司或地下资源区块项目中取得10%以上的控股权,必须向相关全权机构(之前为向俄联邦反垄断署)提交申请,并经由联邦安全会议牵头组成的跨部门专门委员会审核,俄总理将担任该委员会主席。如果认为该项目将威胁国家安全,申请将被转交政府审核,政府总理将有权做最后决定。这意味着在以上两个层面普京都将亲自审批外资进入俄战略性行业的申请。正常情况下这一过程约为3个月,特殊情况下该审核过程可顺延3个月。
  该法规定不涉及在法律颁布之前已经完成的交易,但所有持有俄战略性行业公司5%以上股份的外国公司,必须将控股情况向俄政府备案。

 

 

 

 

 

 

 

 

 

 

 

 

 

 

 

 

 

 

 

 


 

版权所有:中国社会科学院俄罗斯东欧中亚研究所
地址:北京市张自忠路3号 邮编:100007 信箱:北京1103信箱
电话:(010) 64014006 传真:(010) 64014008 E-mail:Web-oys@cass.org.cn