摘要:交通是上海合作组织的重要合作领域之一。多年来已经取得较大成绩,尤其是在道路交通便利化方面更是有长足进展。各成员国均重视发展交通合作,培育运输市场,挖掘过境潜力,突破内陆交通瓶颈,带动本国经济社会繁荣,但当前也面临交通基础设施薄弱、物流绩效水平低、其他区域交通合作机制竞争等因素影响。未来,基础设施网络建设和便利化仍是上海合作组织交通合作的重点。
关键词:上海合作组织;交通合作;“一带一路”;互联互通
作者简介:张宁,西北大学丝绸之路研究院研究员,中国社会科学院俄罗斯东欧中亚研究所研究员。
基金:国家社会科学基金重大项目《上海合作组织命运共同体构建研究》(项目编号:19ZDA130)
交通即往来通达,是实现人员和商品交换与分工的前提和基础,是将各地的地理和自然资源禀赋进行有效重组的纽带。古今中外和正反经验均表明,闭塞带来贫穷与落后,交通促进繁荣与发展【1】。任何国家的发展都需要交通先行。没有人流和物流,发展和融合也就无从谈起。交通运输服务的质量和效率会改变人类的时间和空间观念,扩大交往半径,塑造产业链和价值链,拉动关联产业,影响人类的经济活动和社会生活方式。交通合作可以显著增强物流效率,刺激经济发展。随着市场竞争日益激烈,当企业占有的市场份额达到一定限度,进一步依靠生产流程提升利润越来越困难的时候,降低交通物流成本就成为新的利润增长源。这也是日本早稻田大学教授西泽修的物流理论“第三利润源”的核心。西泽修在其著作《流通费用——不为人知的第三利润源泉》中认为,能够为企业创造收入效益的来源有生产资源(第一利润源)、人力资源(第二利润源)和物流(第三利润源);运输物流可以为企业提供大量直接或间接利润,也是国民经济的收入来源【2】。
开展国际交通合作,目的就是改善地区互联互通状况,提高便利化,加强人员和商品往来,从而助力地区各国经济社会发展,尤其是内陆地区的繁荣稳定。在各国行政部门的职责体系中,交通一般包括运输和邮电两个方面,前者通常有公路、铁路、水路、航空和管道五种形式,后者通常有邮政和电信两种形式(电信行业在有些国家不属于交通部门管辖)。从国际交通合作经验看,国际交通合作一般指各国交通部门和交通行业的合作,通常包括五方面内容。
一是交通基础设施建设,即有形的硬件发展,包括公路、铁路、机场、港口、桥梁、隧道、物流中心、仓储点、邮政点等基础设施互联互通,形成高效协同的地区联系网络。管道建设一般属于能源合作范畴,不在交通领域。
二是交通领域的规则、标准和法律建设,即无形的软件发展,通常与便利化相关,如建立资料数据库,协调和规范口岸海关程序、单据、技术法规和标准、许可证等,完善货物出口信贷和保险。
三是合作机制建设,如交通部长会议、专家工作组、秘书处、协调委员会、国际组织等工作机制,这是各国合作的平台。有些机制仅属于交流和讨论行业发展趋势和前景、经验和教训、规划、规则等的论坛,而有些则设有能够保持日常联系与合作的组织机制。
四是交通产业发展,如轨道产业、物流、快递、航空等,既涉及设备制造,也包括服务产业,还有“交通+”,即以交通基础设施以及运输和邮政服务为基础,结合其前后、上下游行业,构成产业联动、跨界融合的合作格局,如交通+旅游餐饮住宿、交通+商务等。
五是人员交流与培训,这是各类国际合作不可或缺的内容,旨在发展交通科技、提高服务效率、增进相互了解、打击腐败等。
一 成员国交通发展战略和区域合作机制竞争
发展交通运输合作是上海合作组织(以下简称上合组织)各成员国的重任和愿望。总体上,上合组织成员国的交通发展水平较之发达国家还有很大差距,而且在整体水平不高的情况下,各国间的差距也很大,无论在基础设施还是管理水平方面都如此。为发展本国交通事业,除发布国家中长期综合性经济社会发展战略外,各成员国还专门制定了本国的交通发展战略,规划和指导该领域发展。
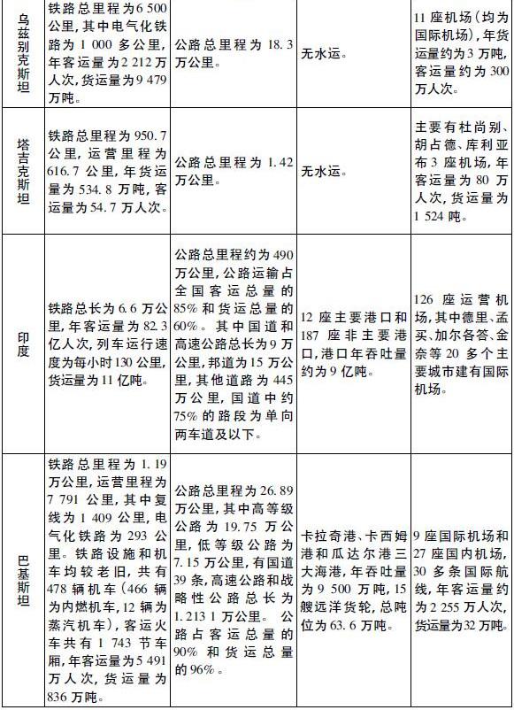
俄罗斯2008年批准《2030年前俄罗斯联邦交通战略》;哈萨克斯坦2012年发布《2050年前哈萨克斯坦共和国发展战略》,2014年发布《2015~2019年“光明大道”国家基础设施发展纲要》;乌兹别克斯坦2019年通过《2035年前乌兹别克斯坦交通体系发展战略》;吉尔吉斯斯坦2017年发布《2018~2023年吉尔吉斯共和国国家可持续发展战略》(作为《2040年前吉尔吉斯共和国国家可持续发展战略》的一部分);塔吉克斯坦2011年通过《2025年前塔吉克斯坦国家交通发展专项纲要》,2017年发布《2030年前国家发展战略》;印度和巴基斯坦本来都制定了带有一定计划色彩的“五年规划”,后来为发展市场经济,鼓励企业自主发展,巴基斯坦于2004年、印度于2017年先后放弃“五年规划”的建设,但原先在规划中确定的交通领域发展方向依然对今日的交通运输行业建设产生影响。
从各国交通战略规划文件可以看出,各国交通发展战略的任务和目标都包括以下内容:建立高效的交通运输体系;鼓励竞争;发展过境潜力;提高运输系统的安全水平;减少运输对环境的有害影响;支持交通运输设备和设施的研制、生产和信息服务等,助推经济社会发展。这是上合组织成员国发展交通合作的基础,各国都希望借助区域合作,更好地实现本国的交通发展任务和目标。
与此同时,各国普遍认为本国的交通运输领域存在五个问题。
一是交通基础设施建设和交通工具较落后,路网密度低,分布不平衡,老化较严重;
二是运输成本较高,运输价格增长往往高于平均通胀率,拖累本国商品竞争力;
三是交通运输体系不完善,综合效益不高,物流绩效总体偏低,如过度依赖铁路或公路等单一运输形式,系统数字化水平有待提高,无法满足跨境电商和国际快递业务发展需求等;
四是运输安全水平不高,事故率高,运行速度慢;
五是过境潜力有待提高,仍存在运输商品的结构较单一、口岸数量少、换装能力弱、规则有差异等障碍。
这些问题对当前上合组织交通合作产生负面影响。


资料来源:中国商务部2019年度《对外投资合作国别(地区)指南》,http://fec.mof com.gov.cn/article/gbdqzn/# 注:中国为2019年数据。

资料来源:LPI Global Rankings 2018,https://lpi.worldbank.org/international/global/2018
除成员国自身国情因素外,目前上合组织交通合作还面临其他区域交通合作机制的竞争。例如,欧亚经济联盟、亚洲开发银行的“CAREC”项目和“青金石走廊”项目、欧盟的“TRACEKA”项目、欧洲高速公路网、亚洲高速公路网(泛亚公路)、泛亚铁路、美国的新中亚战略项目、俄罗斯的南北交通走廊倡议、外高加索国家的“三海合作”倡议(里海、黑海、地中海)、土耳其的“中部走廊”计划、“一带一路”倡议等,尤其是欧亚经济联盟、亚洲开发银行的“CAREC”项目和欧盟的“TRACEKA”项目影响更大。这些合作机制的合作内容与上合组织交通合作相似或相同,但因主导力量不同,目的和任务各有差异,使得同一个成员国在不同机制中肩负着不同的责任与义务,执行着不同的标准与规则,从而在一定程度上不是促进,而是加大上合组织成员国间协调或统一的难度。不过,从各区域交通合作机制的合作内容可知,他们彼此间存在诸多共性,需要上合组织及其成员国采取开放态度,共同开发交通运输通道潜力,共同建设繁荣稳定的欧亚地区,造福民众,尽量避免另起炉灶或建立相互对立的体系。
欧盟主导的“TRACEKA”技术援助项目旨在建立可持续、高效和一体化的多式联运系统,确保货物安全且不间断运输。合作内容主要包括修复和新建物流运输基础设施(道路、桥梁、港口、机场、中转站等)、协调或统一法律和政策、推动成员国加入相关国际公约和协定、人才培养等四大类内容,合作形式多样,如修路建桥、资助可行性研究、举办研讨会和培训人才等。该项目框架内的2016~2026年战略规定的具体措施包括增加集装箱流量、发展PPP融资机制、建立边境联合报关点、发展“一站式”服务、统一多式联运文件、促进电子贸易和电子许可证、推广货物跟踪系统、尝试无人驾驶运输、提高运输(用户、乘客、货物和环境)的安全保障能力等。
俄罗斯主导的欧亚经济联盟成员国有俄罗斯、白俄罗斯、亚美尼亚、哈萨克斯坦和吉尔吉斯斯坦5个国家。建立统一交通空间是该组织的优先发展方向之一。早在1998年,俄、白、哈、吉四国签署《白俄罗斯、哈萨克斯坦、吉尔吉斯斯坦、俄罗斯之间建立交通联盟协议》,约定要制定统一的法律、技术标准和收费标准,共同使用基础设施并制定其发展规划,开发运输潜力、发展运输机械制造业,协调成员国的运输发展规划,简化和协调过境手续,成立可以在联盟区域内自由经营的运输企业,协调成员国在交通领域的“入世”承诺等。欧亚经济共同体(欧亚经济联盟的前身)成立后,成员国在统一铁路运输费用、加强公路运输便利化、发展运输走廊的潜力等方面开展交通合作,制定了成员国铁路货物运输收费标准的基本原则和铁路货物运输滑准税率的程序,签署了国际公路运输的协议和建立欧亚经济共同体统一运输空间构想等文件,并在统一基础设施的技术标准、制定区域运输走廊路线图、交流信息、协调过境体制、组建合资运输企业等问题上取得共识。欧亚经济联盟成立后,继承了欧亚经济共同体的合作成果,于2017年建立了联盟统一空中运输路线图以及飞行和机场服务税,确定发展五大国际运输走廊,包括4条铁路和1条公路:俄罗斯南北铁路,俄罗斯东西铁路(西伯利亚大铁路),连接俄罗斯和中亚的铁路,中国经中亚和俄罗斯到达欧洲的铁路,西欧—中国西部公路(“双西公路”)。
亚洲开发银行的“CAREC”援助计划项目成员国包括中国、中亚五国、外高加索三国、蒙古国等10个国家和6个国际多边机构。该项目的任务是实现亚洲开发银行的经济贸易、交通运输、能源和生态环境4个核心战略目标,保证通往临近大国高利润市场的出口通道畅通,减少交易费用,为货物转运和运输提供便利,改善能源供应,促进可持续增长,防止生态环境的负面影响。“CAREC”项目通过了《“CAREC”运输和贸易便利化2020年战略》、《“CAREC”运输和贸易便利化2030年战略》,成立了海关合作委员会,旨在通过新建基础设施、简化海关程序和统一规则促进运输、物流和贸易便利化发展。
二 上合组织框架内的交通合作
交通合作有利于上合组织成员国经济发展,对中亚国家的意义更为深远。中亚各国都是内陆国家,没有出海口,这严重制约了各国的对外贸易发展。因此,它们都非常重视交通基础设施的建设,希望打通通往外界的道路。乌兹别克斯坦就曾多次提出修建中吉乌铁路,将该国的铁路网经过吉尔吉斯斯坦与中国的南疆铁路连接起来,哈萨克斯坦对发展欧亚大陆新干线更是兴趣浓厚。联合国内陆发展中国家问题会议通过的《阿拉木图行动纲领:在内陆和过境发展中国家运输合作全球新框架内满足内陆发展中国家的特别需要》(2003年)和《内陆发展中国家2014~2024年维也纳行动纲领》(2014年)均强调,国际社会承诺支持内陆发展中国家通过执行基本过境政策问题、基础设施建设和维护、国际贸易和贸易便利化、区域一体化和合作、经济结构转型、执行手段等六个优先方向,应对地处内陆和地理位置偏僻带来的挑战。
上合组织自成立之日起便重视交通领域合作。该组织成立的第二年便建立交通部长会议机制,开启交通领域的合作历程,至今已取得较丰硕成果,在机制建设和项目建设等领域不断发展和完善,密切了成员国之间关系,促进成员国经济增长。
(一) 不断完善机制建设
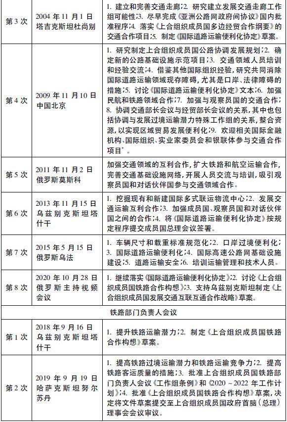
上合组织在交通领域的主要合作机制是交通部长会议和铁路部门负责人会议。交通部长会议不定期举行,首次会议于2002年11月20日在吉尔吉斯斯坦首都比什凯克举行,最近一次是2020年10月28日由俄罗斯主持的视频会议。历次会议都围绕发挥交通基础设施潜力、推动交通走廊建设、协调成员国交通领域制度和规则、促进便利化、加强人员交流培训、密切与其他国际组织合作等主题展开研讨。总体上,各国根据先易后难、相互尊重、互利合作原则,有效利用和发挥现有基础设施和机制的潜力,将已经具备国际运输条件的道路连接起来并继续完善,形成覆盖区域的道路运输和物流网络,实现各国之间的互联互通,助力各国经济和社会发展。
随着各国政府机构改革不断完善以及中欧班列快速发展,加强铁路系统合作逐渐提上日程,成员国元首在2018年6月上合组织青岛峰会决定建立铁路部门(铁路)负责人会议机制,首次会晤于2018年9月16日在乌兹别克斯坦首都塔什干举行,主要研究优化铁路建设线路规划、提升铁路运输潜力等问题。
为落实2014年签署的《上合组织成员国政府间国际道路运输便利化协定》(以下简称《国际道路运输便利化协定》),上合组织组建了国际道路运输便利化联合委员会(以下简称联委会),成员有印度、哈萨克斯坦、吉尔吉斯斯坦、中国、巴基斯坦、俄罗斯、塔吉克斯坦、乌兹别克斯坦和白俄罗斯九国,各成员国的代表团成员均来自交通、外交、移民和海关等部门,作为落实该协定的组织和协调机构,联委会负责处理合作中出现的问题,协调和简化国际道路运输文件、程序和要求。《国际道路运输便利化协定》的签约方应在联委会的框架内提出改善国际公路运输条件的措施,简化国际公路运输过程中办理签证以及海关和动植物检验检疫的手续和程序。各方应为其他国家加入旨在为国际公路运输创造有利条件的国际公约以及实施这些公约而提供协助,应采取必要措施,为发展和实施联合投资项目寻找机会,以发展连接缔约各国领土的公路基础设施和运输走廊。
实际上,为提高交通合作效率,上合组织早在2004年5月就成立发展过境运输潜力特别工作组,由乌兹别克斯坦牵头,各成员国商务部门主管,负责研究提高过境运输效率、便捷通关措施、消除“灰色通关”、加强监管、发展多式联运和优化运输线路等问题。



注:* 《上合组织交通部长会议在北京举行 达成八项共识》,http://www.gov.cn/gz ** 《上合组织国际道路运输便利化联合委员会第一次会议在厦门召开 共同推动区域国际道路运输便利化和互联互通合作》,http://www.zgjtb.com/2018-12/14/content_216642.htm
(二) 商讨和签署合作文件
已通过的历次元首联合宣言和政府总理联合声明,2003年的《上合组织成员国多边经贸合作纲要》及其实施措施计划、2014年的《国际道路运输便利化协定》、2019年的《上合组织成员国铁路合作构想》和《上合组织成员国2035年前多边经贸合作纲要》等文件,均强调发展交通合作、提升运输基础设施、改善运输走廊、建设多式联运物流中心、促进数字技术和智能系统应用、推动上合组织空间内的经济可持续增长。
2013年11月29日,上合组织成员国政府首脑(总理)在塔什干发表《关于进一步开展交通领域合作的联合声明》指出,上合组织框架内开展交通领域合作对促进地区道路运输发展、提高成员国间过境运输潜力、提高相互贸易额和投资额等具有重要意义,需要采取措施扩大交通领域互利合作,关注交通运输基础设施建设,实施发展区域交通走廊的优先项目,建设国际多式联运物流中心,提高过境潜力和运输量。
2019年《上合组织成员国总理会议联合声明》指出:“继续加强互联互通领域合作,鼓励交通创新和高效技术应用,发展多式联运物流中心和公路、铁路等各类交通运输,建设现代化交通基础设施十分重要。”
2003年的《上合组织成员国多边经贸合作纲要》及其实施措施计划和2019年的《上合组织成员国2035年前多边经贸合作纲要》旨在加强成员国在交通领域的合作,为区域合作提供良好的软硬件环境。合作内容涵盖铁路、公路和航空三个方面,除加强基础设施建设外,主要是充分挖掘成员国现有的过境运输潜力,扩大运输货流,交流运输信息,包括出版上合组织成员国国际运输线路图、地图和信息册等。在公路运输领域,各方都非常重视横跨欧亚的国际公路交通干线E-40(乌克兰边界—伏尔加格勒—别伊涅乌—塔什干—比什凯克—阿拉木图—霍尔果斯口岸)和中吉乌公路(塔什干—安集延—奥什—萨雷塔什—伊尔克什坦—喀什)。另外,根据经济可行性研究,开发连通哈萨克斯坦、吉尔吉斯斯坦、塔吉克斯坦和乌兹别克斯坦,跨阿富汗境内并与阿拉伯海港口相连的汽车运输路线。在铁路方面,主要是开通中欧班列等经上合组织成员国的集装箱列车。在航空领域,主要是改进空运服务协作中心间的配合,开发新的航线和航路,完善过境运输的配合与协调等。
签署《国际道路运输便利化协定》的倡议最早由中国在2003年上合组织莫斯科峰会上提出,经过各成员国十余年研究和磋商,最终商定文本,并于2014年9月12日在杜尚别签署,2017年1月20日正式生效。《国际道路运输便利化协定》旨在打通与周边国家的运输通道,减少跨境运输壁垒,降低运输成本,提高运输效率和服务水平。作为《国际公路运输公约》(TIR)的有益补充及其在欧亚地区的具体落实措施,该协定简化和统一了成员国有关国际公路运输的文件、程序和要求,为国际公路运输创造更多便利条件。随着该协定的逐步落实,成员国的公路、桥梁、隧道及其配套设施等交通基础状况将得到改善,从而进一步刺激经济增长,增加就业机会。《国际道路运输便利化协定》由主体部分(共计27条)和3个附件(线路、许可证、联委会)组成【3】,主要包括以下三项内容。
第一,承运人和车辆的国际道路运输须依照《国际道路运输便利化协定》规划的既定路线运行,不得擅自变更路线。任何签约方在线路沿线地区内发生紧急事件并影响其国家安全或运输安全时,都有权部分或完全临时中止使用规定的路线和(或)检查站,并将中止情况尽快通知其他当事方和联委会,并应在情况恢复正常后立即取消中止。该协定共规划了6条线路,分别是:1.中哈俄北线:巴尔瑙尔—维谢罗亚尔斯克(俄)/阿吾勒(哈)—塞米巴拉金斯克—巴赫图(哈)/巴赫图(中)—塔城—乌鲁木齐;2.中哈俄南线:圣彼得堡—奥伦堡—萨加钦(俄)/斋桑(哈)—阿克托别—克孜勒奥尔达—希姆肯特—塔拉兹—阿拉木图—科尔加斯(哈)/霍尔果斯(中)—乌鲁木齐—连云港;3.中塔线:乌鲁木齐—喀什—卡拉苏(中)/库尔马(塔)—穆加布—霍罗格—杜尚别;4.中哈乌线:乌鲁木齐—霍尔果斯(中)/科尔加斯(哈)—阿拉木图—塔拉兹—希姆肯特—科尼斯拜娃(哈)/亚拉马(乌)—奇纳兹;5.吉哈俄线:坎特—阿克吉列克公路站点(吉)/卡拉苏(哈)—塔拉兹—希姆肯特—克孜勒奥尔达—阿克托别—斋桑(哈)/萨加尔钦(俄)—奥伦堡—圣彼得堡;6.吉中线:阿特巴什—托鲁加尔特(吉)/托鲁加尔特(中)—喀什—乌鲁木齐—连云港。在上述6条线路中,中方承诺的境内运输线路全长6669公里,长度居各国之首。从中国连云港经哈萨克斯坦至俄罗斯圣彼得堡的线路最长(9400多公里),构成欧亚大陆的主要道路运输通道。《国际道路运输便利化协定》规划的6条连接6个签约国(中、哈、俄、塔、乌、吉)的运输线路在2020年年底前全部开通,初步形成上合组织成员国的道路运输网络,为开展过境道路运输奠定法律基础,为内陆国家利用中国和俄罗斯的出海口提供方便。
第二,规定了成员国统一使用的国际道路运输许可证。该许可证是签约国交通运输主管部门签发的文件,赋予某一签约国的注册承运人和车辆享有在其他签约国领土上依照规定路线从事运输的权利。签约国的道路运输承运人和车辆在取得许可证之后可按商定的线路从事过境运输。运输超重、超大和危险品须另外获得特别许可证。文件规定的运输车辆是指包括驾驶员在内的9个及以上座位的客车以及用于运输货物的汽车,包括卡车、拖车和拖挂车等。驾驶员必须持有由其国家主管部门签发的与国际公路运输车辆类别相符的驾驶证和车辆登记文件。这些文件必须附有经过认证的中文或俄文译文。车辆须标有注册登记国的显著标志,并遵守各国交通和运输相关规定,车辆的轴重和总重以及尺寸规格等应符合签约国的运输和道路条件规定。
第三,其他事项。上合组织秘书处是《国际道路运输便利化协定》的保存人,它将把经核证的副本发送各缔约方。该文件于2014年9月12日在杜尚别市分别以俄文和中文书就,两种文本具有同等效力。其有效期为无限期,各签约国有权退出该协定,只需提前6个月向保存人发送书面通知即可。如果产生争端,应通过谈判和协商的方式解决。该协定实行开放性原则,所有国家(包括非上合组织成员国)均可申请加入,这将为整个中亚及其周边国家(外高加索国家、伊朗、阿富汗等)开展国际道路运输合作提供有效的法律基础和保障【4】,拓宽了上合组织成员国之间以及中国内陆地区与亚欧国家之间的贸易和物流新通道,为欧亚地区发展统一的物流、商贸和资本市场奠定基础。
据参与《国际道路运输便利化协定》谈判的专家透露,成员国关于文本分歧较大的地方有:是否制定便利化措施,是否承认国际驾驶证,适用的车辆,如何处理口岸和运输线路的变更等。起初,由于俄哈两方不积极和不配合,谈判进展缓慢。俄方反对有关口岸管理便利化的内容,哈方则主张先讨论有关运输线路问题的议定书,过分强调运输线路开放问题。后来经各方协商和高层协调,该协定的制定工作得以正常进行。
(三) 项目建设稳步推进
除政策协调外,上合组织框架内的具体交通基础设施项目主要有三个。一是2006年实施的连接塔吉克斯坦和乌兹别克斯坦的塔乌公路修复改造项目。道路全长355公里(杜尚别至塔乌边境口岸恰奈克),合同总金额为2.96亿美元(利用中方向上合组织提供的9亿美元优惠出口买方信贷)。二是2007年实施的中吉乌公路(E-40国际公路的一部分)修复工程。该公路东起新疆的伊尔克什坦口岸,穿过吉尔吉斯斯坦南部的奥什,到达乌兹别克斯坦首都塔什干,全长959公里(中方境内全长234公里,吉方境内全长280公里,乌方境内全长445公里)。道路修复后,可将原来8~10天的路程缩短至两天。该项目是上合组织交通领域的示范性项目,开创了“资源换项目”和多个国际金融组织合作融资方式。吉政府以伊士坦贝尔德金矿勘探开发为融资条件从中国融资贷款,并获得亚洲开发银行和伊斯兰开发银行的资助。三是上合组织(连云港)国际物流园。规划面积44.89平方公里,具有发展多式联运、仓储、物流、过境运输、国际商贸、智慧信息、产业合作和商务金融等服务功能,是上合组织成员国发展物流合作的平台。
三 未来合作前景
从创新贸易方式、拓展贸易领域和发展区域经济等角度看,国际运输合作对带动欧亚大陆内陆经济发展具有特殊的价值和意义。改善交通和物流条件是内陆地区在新常态下赶超沿海地区的前提之一。这种具有革命性的条件改善将引导部分企业加快从沿海向内陆布局,获得更多欧亚大陆的商机和更低的陆上运输成本,使得内陆地区由改革开放的洼地变成前沿,甚至在“一带一路”沿线崛起一些新的增长极【5】。各国企业成为道路和物流的主要运营商和供货商,其参与道路、场站、物流等基础设施建设以及改革和完善海关、质检、金融、外资等经济贸易制度的意愿也日渐突出。
当前,国际交通运输发展呈现阶段性特征:一是从双边贸易运输为主向服务多边合作、通道走廊建设转变;二是从“走得了、运得出”向“走得安全、走得满意、运得高效、运得经济”转变;三是从大进大出向优质优价、优进优出转变;四是不同运输方式从独立发展和相互竞争向协同联动、发挥综合效能转变【6】。为进一步建立和完善现代高效的国际交通运输体系,提高交通便利化水平,打造国际化、专业化、信息化的国际物流大通道,保障运输通道畅通,提高对运输通道的控制能力,发挥交通合作的最大效益,上合组织交通合作应遵循以下原则。
第一,与国际接轨。过去,实现交通便利化的主要途径是成员国间互相协调或相互承认,即协调不同国家的经济制度,相互承认对方的政策或程序。现在则是根据通行的国际标准来协调或统一各国的标准和程序。很多专业国际组织都在本行业建立了一套世界承认的国际标准和规范,成为其他区域经济组织的参照标准,让地区各国合作变得更加容易。不过,因为大部分国际公约规定的国际标准都是原则性的框架,具体实施还需要成员国根据国情进行谈判。
第二,符合国情。上合组织的交通合作是个渐进的过程,应从成员国的现有实际水平出发,有重点、分步骤地进行,而不是在所有领域同时展开,否则欲速则不达。各国都不可能超越本国的实际情况去追求过高标准。如果统一的合作标准不符合实际,企业普遍无法实施,事实上也起不到跨越壁垒的作用。
第三,以现有通道为基础,重点是挖掘潜力和便利化。通过数字化改造、优化管理和更新设备设施等措施,努力挖掘现有铁路、公路、机场和港口的运力潜能。因交通基础设施建设周期长且投资大,在经济总体增长乏力和新增货源不足的情况下,成员国新建线路的积极性不高。
按照上合组织发展要求,未来在交通领域需要继续加强基础设施互联互通、改善运输环境、提高服务质量和竞争力、培育运输市场等领域合作,具体包括以下内容。
第一,进一步完善交通基础设施,优化地区交通网络,提高过境运输潜力。通过修复或新建方式提高道路等级、通行容量和运行速度;打通“断头路”,如修建中吉乌铁路、吉尔吉斯斯坦南北铁路、哈吉塔铁路等;完善融资机制,吸引相关国际金融机构、国际组织、本组织实业家委员会和银联体参与交通合作项目。
目前上合组织已规划的线路主要是中国经中亚通往俄罗斯方向。尽管印巴已签署该协定,但鉴于阿富汗未加入,因此,上合组织框架内规划的国际道路运输规划尚未涉及南亚地区的运输路线和南亚与中亚、中国、俄罗斯的运输路线。未来可增加印巴通过阿富汗或中国与中亚和俄罗斯实现道路连接或者经阿富汗将南亚和中亚连接起来的运输路线。另外还可增加中国经中亚前往西亚的运输走廊线路。
上合组织可在已有的6条规划运输路线基础上开发经里海(水路)或中东(陆运)到欧洲的运输走廊:一是从中国出发,经中亚和里海(水路)到达外高加索国家,然后经土耳其(陆路)或黑海(海路)到欧洲。其中外高加索国家在黑海的港口主要是格鲁吉亚的波季港和巴统港,在里海是巴库港;中亚国家在里海的港口主要有哈萨克斯坦的阿克套港和土库曼斯坦的土库曼巴什港。二是从中国出发,经中亚和西亚到达欧洲和非洲。这个运输走廊的北线与中亚国家现有的哈萨克斯坦—土库曼斯坦—伊朗运输走廊相合,中线与乌兹别克斯坦—土库曼斯坦—伊朗—阿拉伯联合酋长国四国运输走廊相合,未来中吉乌铁路建成可与之对接,而目前只能从中国经哈萨克斯坦、乌兹别克斯坦和土库曼斯坦再到伊朗和阿拉伯联合酋长国。这个走廊的南线可考虑与俄罗斯倡议的中亚南北铁路和阿富汗境内铁路规划相连,即中国新疆—吉尔吉斯斯坦—塔吉克斯坦—阿富汗—伊朗—波斯湾。
经测算,从新疆出发(阿拉山口或者霍尔果斯出境),穿越哈萨克斯坦到达哈边境站巴拉沙克,再过境土库曼斯坦到达伊朗和波斯湾,再经土伊铁路到土耳其。其中哈萨克斯坦境内运输里程为3417公里(多斯特克—别伊涅乌—曼格什拉克—乌津—巴拉沙克),土库曼斯坦境内里程为700公里(西部的格济尔卡亚—别列克特—埃特列克,到伊朗的戈尔甘、博儒镇)或1200公里(东部的捷詹—谢拉赫斯,到伊朗的马苏哈德),伊朗境内的尹切布鲁至濒临波斯湾的阿巴斯港运输里程为2054公里。由中铁集装箱公司全程代理的义乌—德黑兰班列从中国浙江省义乌西站出发,经哈萨克斯坦、土库曼斯坦抵达伊朗首都德黑兰,全程1.0399万公里,运行14天,40英尺集装箱运输费用约为每公里1.8美元。
从新疆出发,经哈萨克斯坦和里海轮渡到阿塞拜疆巴库新港,再过境阿塞拜疆、格鲁吉亚(到黑海波季港),然后海运至欧洲或经长约800公里的巴库—第比利斯—卡尔斯铁路至土耳其的伊斯坦布尔。集装箱运输全程约12天,其中哈萨克斯坦境内3~4天,里海轮渡1天,横穿外高加索2~3天(阿塞拜疆巴库到格鲁吉亚的波季港之间的铁路运输里程为781公里,40英尺集装箱运费约为每公里0.6~0.7美元)。此线路预计年运输潜力可达30万个集装箱。
第二,继续加强交通运输合作的法律基础和便利化体系,消除国际道路运输领域现存障碍。《上合组织成员国政府间关于区域经济合作的基本目标和方向及启动贸易和投资便利化进程的备忘录》规定,该组织贸易和投资便利化的实现途径,是首先从加强交通运输和口岸的基础设施建设、加强标准统一性、相互交流法律信息和促进投资这四个方面入手,分步骤消除便利化障碍。具体措施可考虑:推进技术标准与国际接轨;探讨制定成员国的铁路、公路、航空等协调发展规划;研究加入其他国际运输便利化相关公约;打造“经认证的经营者”(AEO)互认;增加快速通关“绿色通道”;推进通关“一站式”作业;完善行业法治体系建设,维护运输市场秩序;完善应急救援保障体系,协调制定和管理应急预案,提升突发事件应急处置能力。目前,上合组织《国际道路运输便利化协定》已有9个国家(8个成员国和1个观察员国)加入。未来可能会有更多的观察员国和对话伙伴国加入。届时,该文件的内容还需要补充联通各国的运输线路。另外,可考虑国际道路运输便利化联合委员会设立秘书处,保持成员国间的日常联系,建立交通运输从业者协会,加强民间交往和行业交流。
第三,培育运输市场,加强交通领域人员培训和经验交流。引导国际道路运输企业转型升级;提升国际道路运输企业境外经营能力;发挥交通的支撑带动作用,推动成员国的国际和国内市场的无缝对接,促进国际产能转移,打造产业聚集区。增加交通方式和运输品种。需要将道路运输从目前的公路扩大到铁路、航空和水运等所有运输方式,同时考虑快递等邮政业务(针对小件商品),形成上合组织区域内统一的交通运输综合体系,发展协调或统一的交通运输市场。培养道路建设技术人员,提升交通管理人员业务能力,改善运输规划组织能力,提高交通执法水平。
注释
【1】徐飞:《中国建设交通强国的综合基础与战略意义》,《人民论坛》2018年第11期。
【2】[日]菊池康也著,丁立言译:《物流管理》,清华大学出版社1999年版,第102页。
【3】Соглашение между правительствами государств-членов Шанхайской организации сотрудничества о создании благоприятных условий для международных автомобильных перевозок.http://docs.cntd.ru/document/420390140
【4】《〈上海合作组织成员国政府间国际道路运输便利化协定〉正式签署上合组织六国将逐步形成国际道路运输网络》,http://www.mot.gov.cn/jiaotongyaowen/201510/t201 51014_1899396.html
【5】刘劲松:《中欧班列补贴背后的博弈》,《大陆桥视野》2015年第11期。
【6】《逐步形成运输便利化的“中国模式”》,http://www.crtm.cn/ezine/24286.html
Transport Cooperation of the SCO
Zhang Ning
Abstract:Transportation,one of the key areas of the SCO cooperation,has made considerable achievements particularly in the facilitation of road transport system over the years. Attaching importance to the cooperation,all member states has made efforts to develop the market for transportation,enhance capacity for cross-border transport,break the limitation of inland transport,promote economic and social prosperity. However,the development of transportation is limited by factors such as weak infrastructure,low performance of logistics,competition from other mechanisms of cooperation. In the future,the focus of the SCO transport cooperation are the infrastructure network and transport facilitation.
Keyword:Shanghai Cooperation Organization; transport cooperation; Belt and Road Initiative; inter-connection and communication